安庆师范大学
211 |
985 |
双一流 |
师范
安徽省
本科
省重点
公办
4150
敬敷、世范、勤学、笃行
0556-5300117,0556-5300067
http://www.aqnu.edu.cn/
更多 >
图片
院校首页
历年分数
历年分数
历年分数
普通类
艺术类
体育类
招生计划
院校计划
投档规则(艺术)
投档规则(体育)
招生政策
招生简章
招生资讯
探校攻略
探校攻略
探校攻略
探校攻略
探校攻略
探校攻略
院校首页
> 招生简章
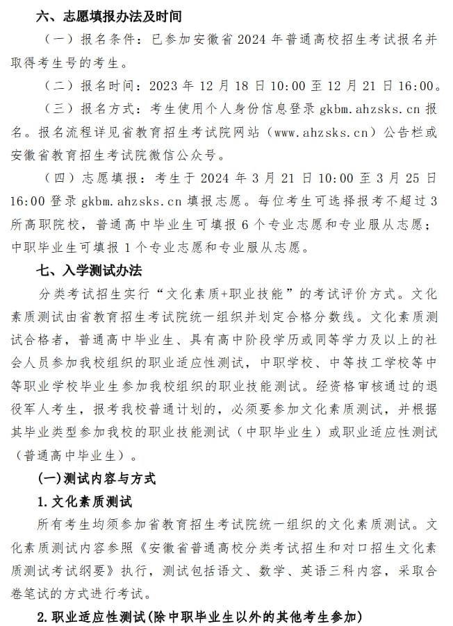
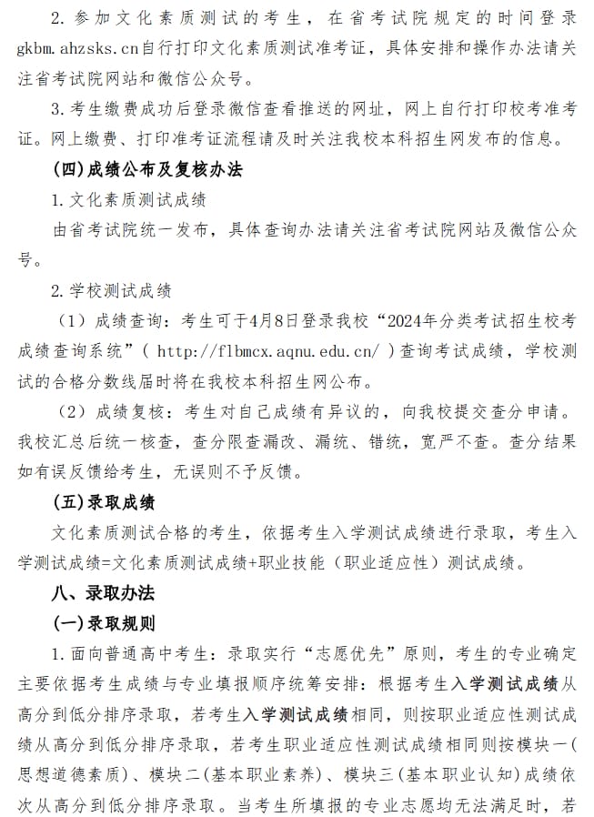
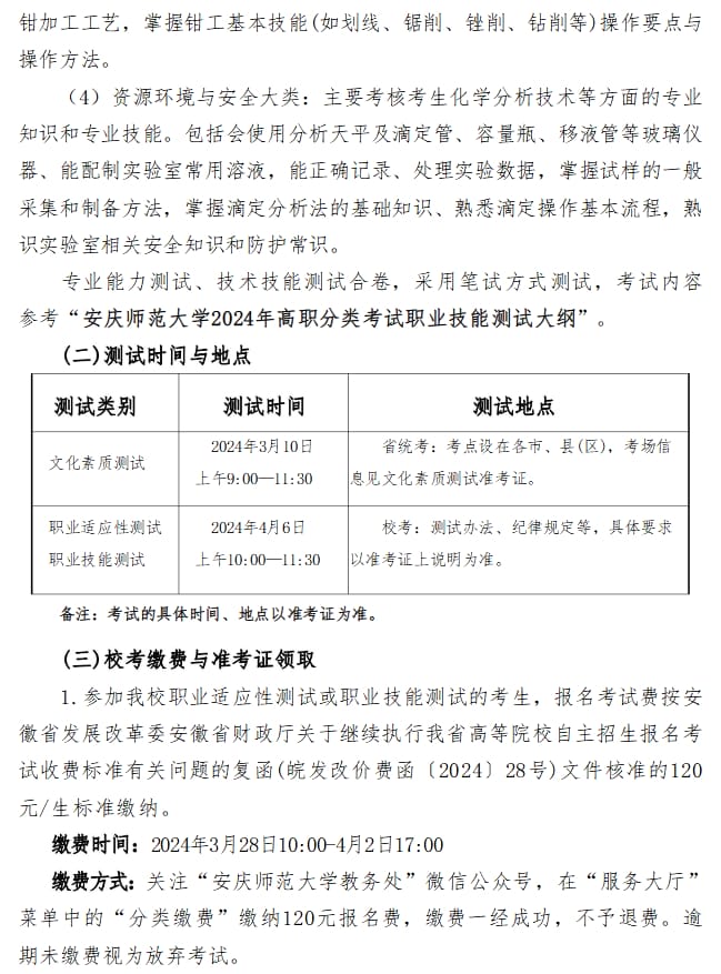
安庆师范大学2024年分类考试招生章程
2024-03-17 16:05:31 分享至:
招生简章
招生资讯
安庆师范大学2024年分类考试招生章程
2024-03-17 16:05:31